Saltar al contenido
AJ ANA JULIANA
Políticas y Procedimientos
AJ ANA JULIANA
Organigramas
Organigrama general
Organigrama de comercializadora
Organigrama de Diseño
Organigrama de Productora
Organigrama de administración
Modelo de negocio
Propósito y valores
Propósito
Valores
Competencias de liderazgo
Competencias de liderazgo
Accountability
Archivo accountability
Innovacion y creatividad
Archivo innovación y creatividad
Enfoque a resultados
Archivo enfoque a resultados
Hacer la diferencia
Archivo hacer la diferencia
Job Success Profile
Job success profile estructura
Perfiles de puesto
Comercializadora
Jefe de comercializacion
Agente comercial
Depto de diseño
Director creativo
Jefe de taller
Diseñador en jefe
Libero
Ejecutante de proyectos
Diseñador de objetos
Renderista
Coordinador de diseño junior B
Coordinador de diseño senior
Coordinador de diseño junior A
Galería
Encargado de tienda
Ejecutivo de diseño y ventas
Productora
Gerente de productora
Jefe de calidad
Jefe de planeación y programación
Jefe de presupuestos y costos
Jefe de almacenes
Jefe de instalaciones
Auxiliar de presupuestos
Administración
Gerente administrativo
Auxiliar administrativo
Director corporativo
Auxiliar administrativo y compras
Auxiliar contable
Auxiliar cuentas por pagar
Cuentas x pagar MICROSIP
Provisión de pagos anticipados
Provisión y pagos de servicios
Provisión y pago de proveedores de crédito
Contador general
Auditor de costos
Formatos
Formato Retro
Perfiles operativos
Diligenciero
Jardinero
Limpieza
DISEÑO
Diagrama general Diseño AJ
Proyecto AJ
Diagrama gral diseño AJ
Preliminares
Entrevista (BRIEF) con el cliente
Levantamiento fisico y fotografico
Validación de planos
Desarrollo del proyecto
Funcional y formal
Elaboración de presentación
Presentación al cliente
PT, captura LC/firma PT
Entregables
PS (preparación del sitio)
Firma protocolo acabos AJ
Guía firma protocolo Acabados
Políticas y procesos firma protocolo Acabados
Planos ejecutivos
Guía PS
Politicas y proceso PS
RC (Relación de compras)
Guia RC
Politicas y procesos RC
Verificación de proveedores de RC
Manual de uso de modulo RC
PDAJ (Presupuesto fabricación AJ)
Firma protocolo productos AJ
Guía Firma Protocolo PDAJ
Políticas y procesos firma protocolo PDAJ
GM (Guías mecánicas)
Guía GM
Política y procesos GM
Fabricación AJ
Diagrama gral fabricación
LC (Listado de cotizacion)
Guia LC
Políticas y proceso LC
Catálogo de lineas AJ
Solicitud de flete e instalacion
Producción
Visita previa al LPA / LRC
Guía LRC
Politicas y procesos LRC
LPA (Listado de producción autorizado)
Politicas de LPA
Visita previa al LPA
Fe de erratas
Visita de terminación
Soporte de diseño
Revisión de prototipos
Sustitución de insumos
Instalación AJ
Soporte diseño inst
Resolución de dudas
Visita final de la instalación
Evaluación de Instalación
Compras (RC)
Diagrama gral de compras
Soporte Diseño
Junta de transferencia RC
Firma de Ordenes de compra
Ordenes de sustitución
Supervisión de obra
Diagrama gral supervisión
Visita de obra
Trabajo de escritorio
COMERCIAL
Inicio
Registro de proyecto
Proceso gestión del cliente
Formatos
Manual de cuidados y garantia
Packing list
PRODUCTORA
Presupuestos
Muestras
Fabricación PDAJ
Servicio de reparación/mantenimiento
Compras de Materia Prima
Compra de herrajes
Compras RC
Instalaciones
Bitacora de instalaciones
Diagrama consolidaciones
Determinación fecha instalación
Planeación de instalacion y entrega de producto a la fletera
Diagrama de instalaciones
Evaluacion de Instalaciones
Políticas instalaciones
Evaluación de proyecto
Garantia
Almacén
Materia Prima
Entrega de Herrajes a producción
Producto Terminado
Entrega PT a fletera
Entrega de PT para instalación
Inventarios
Mermas
Proceso de inventario y ajustes
ADMON
AUTORIDADES
Notificaciones y requerimientos
Visitas autoridades
POLITICAS
POLITICAS OPERATIVAS
Operativas
Reportes de fallos de software/hardware
Mantenimiento de Activos
Uso de vehículos
Consumo de Gasolina
Viáticos
Prevención de huracanes
Reglamento de orden y limpieza
SOLID WORKS
Sincronizacion de 4Q a shopify
Laborales
Horarios
Faltas justificadas e injustificadas
Accidentes e incapacidades
Vacaciones
Permisos y Licencias
Permiso por defunción de familiar
Aguinaldo
Terminación relación laboral
Renuncia Voluntaria
Pemiso de Paternidad
Organización de eventos
Depto. Diseño
Captura Bitacora
DIAGRAMAS Y PROCESOS
Requisición de compra
Solicitudes de pago
Pago Anticipado
Solicitud de pago
Almacenes
Almacenes de los proyectos
Reporte de inventarios
Entrada y salida de RC de caja y de resguardo
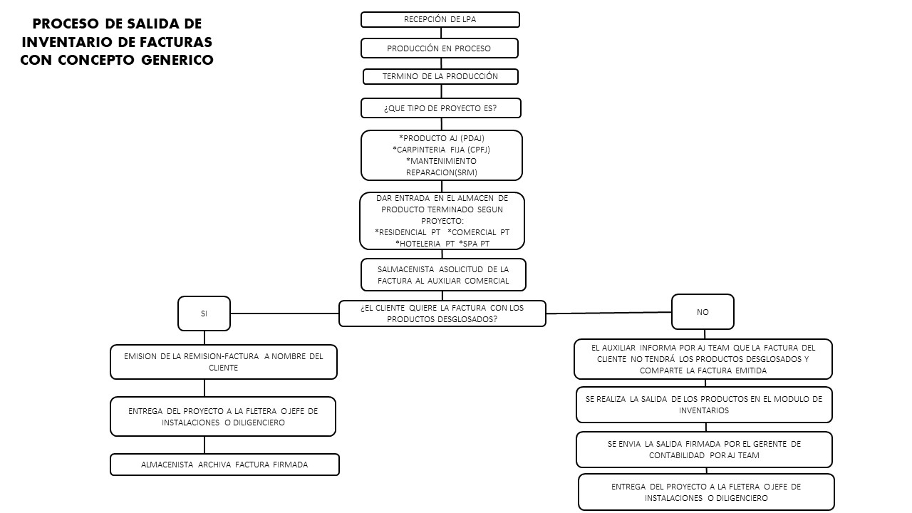
Salida de productos con factura sin desglose
Políticas y procesos admitivos
Clientes
Gestión de clientes
Formato de datos de Clientes
Alta clientes en Hi control
Firma de contrato y pagaré
Cfdi de traslado y carta porte
Regalos-certificados y donaciones
Regalos
Formato de regalo
Donaciones
Certificado de regalo
Muestras
Proceso de Garantias
Alta de proveedores
Formato alta proveedor
Politicas envio de LPA
Politicas envio RC
MANUALES
Hi Control
Salida de materia prima por ODT
Cierre de ODT
Cierre de Almacen
Cierre de producción
Cierre de calidad
Producto Terminado
Entrada a almacen PT
Facturación de PT
Microsip
Prod Aj
Manuales de procesos
Presupuesto en ARENA
Presupuesto ARENA-PROCON
Buscar
Buscar:
AJ ANA JULIANA
Organigramas
Organigrama general
Organigrama de comercializadora
Organigrama de Diseño
Organigrama de Productora
Organigrama de administración
Modelo de negocio
Propósito y valores
Propósito
Valores
Competencias de liderazgo
Competencias de liderazgo
Accountability
Archivo accountability
Innovacion y creatividad
Archivo innovación y creatividad
Enfoque a resultados
Archivo enfoque a resultados
Hacer la diferencia
Archivo hacer la diferencia
Job Success Profile
Job success profile estructura
Perfiles de puesto
Comercializadora
Jefe de comercializacion
Agente comercial
Depto de diseño
Director creativo
Jefe de taller
Diseñador en jefe
Libero
Ejecutante de proyectos
Diseñador de objetos
Renderista
Coordinador de diseño junior B
Coordinador de diseño senior
Coordinador de diseño junior A
Galería
Encargado de tienda
Ejecutivo de diseño y ventas
Productora
Gerente de productora
Jefe de calidad
Jefe de planeación y programación
Jefe de presupuestos y costos
Jefe de almacenes
Jefe de instalaciones
Auxiliar de presupuestos
Administración
Gerente administrativo
Auxiliar administrativo
Director corporativo
Auxiliar administrativo y compras
Auxiliar contable
Auxiliar cuentas por pagar
Cuentas x pagar MICROSIP
Provisión de pagos anticipados
Provisión y pagos de servicios
Provisión y pago de proveedores de crédito
Contador general
Auditor de costos
Formatos
Formato Retro
Perfiles operativos
Diligenciero
Jardinero
Limpieza
DISEÑO
Diagrama general Diseño AJ
Proyecto AJ
Diagrama gral diseño AJ
Preliminares
Entrevista (BRIEF) con el cliente
Levantamiento fisico y fotografico
Validación de planos
Desarrollo del proyecto
Funcional y formal
Elaboración de presentación
Presentación al cliente
PT, captura LC/firma PT
Entregables
PS (preparación del sitio)
Firma protocolo acabos AJ
Guía firma protocolo Acabados
Políticas y procesos firma protocolo Acabados
Planos ejecutivos
Guía PS
Politicas y proceso PS
RC (Relación de compras)
Guia RC
Politicas y procesos RC
Verificación de proveedores de RC
Manual de uso de modulo RC
PDAJ (Presupuesto fabricación AJ)
Firma protocolo productos AJ
Guía Firma Protocolo PDAJ
Políticas y procesos firma protocolo PDAJ
GM (Guías mecánicas)
Guía GM
Política y procesos GM
Fabricación AJ
Diagrama gral fabricación
LC (Listado de cotizacion)
Guia LC
Políticas y proceso LC
Catálogo de lineas AJ
Solicitud de flete e instalacion
Producción
Visita previa al LPA / LRC
Guía LRC
Politicas y procesos LRC
LPA (Listado de producción autorizado)
Politicas de LPA
Visita previa al LPA
Fe de erratas
Visita de terminación
Soporte de diseño
Revisión de prototipos
Sustitución de insumos
Instalación AJ
Soporte diseño inst
Resolución de dudas
Visita final de la instalación
Evaluación de Instalación
Compras (RC)
Diagrama gral de compras
Soporte Diseño
Junta de transferencia RC
Firma de Ordenes de compra
Ordenes de sustitución
Supervisión de obra
Diagrama gral supervisión
Visita de obra
Trabajo de escritorio
COMERCIAL
Inicio
Registro de proyecto
Proceso gestión del cliente
Formatos
Manual de cuidados y garantia
Packing list
PRODUCTORA
Presupuestos
Muestras
Fabricación PDAJ
Servicio de reparación/mantenimiento
Compras de Materia Prima
Compra de herrajes
Compras RC
Instalaciones
Bitacora de instalaciones
Diagrama consolidaciones
Determinación fecha instalación
Planeación de instalacion y entrega de producto a la fletera
Diagrama de instalaciones
Evaluacion de Instalaciones
Políticas instalaciones
Evaluación de proyecto
Garantia
Almacén
Materia Prima
Entrega de Herrajes a producción
Producto Terminado
Entrega PT a fletera
Entrega de PT para instalación
Inventarios
Mermas
Proceso de inventario y ajustes
ADMON
AUTORIDADES
Notificaciones y requerimientos
Visitas autoridades
POLITICAS
POLITICAS OPERATIVAS
Operativas
Reportes de fallos de software/hardware
Mantenimiento de Activos
Uso de vehículos
Consumo de Gasolina
Viáticos
Prevención de huracanes
Reglamento de orden y limpieza
SOLID WORKS
Sincronizacion de 4Q a shopify
Laborales
Horarios
Faltas justificadas e injustificadas
Accidentes e incapacidades
Vacaciones
Permisos y Licencias
Permiso por defunción de familiar
Aguinaldo
Terminación relación laboral
Renuncia Voluntaria
Pemiso de Paternidad
Organización de eventos
Depto. Diseño
Captura Bitacora
DIAGRAMAS Y PROCESOS
Requisición de compra
Solicitudes de pago
Pago Anticipado
Solicitud de pago
Almacenes
Almacenes de los proyectos
Reporte de inventarios
Entrada y salida de RC de caja y de resguardo
Salida de productos con factura sin desglose
Políticas y procesos admitivos
Clientes
Gestión de clientes
Formato de datos de Clientes
Alta clientes en Hi control
Firma de contrato y pagaré
Cfdi de traslado y carta porte
Regalos-certificados y donaciones
Regalos
Formato de regalo
Donaciones
Certificado de regalo
Muestras
Proceso de Garantias
Alta de proveedores
Formato alta proveedor
Politicas envio de LPA
Politicas envio RC
MANUALES
Hi Control
Salida de materia prima por ODT
Cierre de ODT
Cierre de Almacen
Cierre de producción
Cierre de calidad
Producto Terminado
Entrada a almacen PT
Facturación de PT
Microsip
Prod Aj
Manuales de procesos
Presupuesto en ARENA
Presupuesto ARENA-PROCON
Buscar:
Salida de productos con factura sin desglose
Inicio
Salida de productos con factura sin desglose